课题组动态 News
课题组最新动态和重要消息 | Latest news and updates from our research group
2026
1 月 31 日,公颜鹏入选《电子与封装》期刊2026 年青年编委。Yanpeng Gong has been appointed as a Young Editorial Board Member of Electronics & Packaging journal for 2026.
1 月 16 日,恭喜硕士生贺一达在“2025 年第七届全球校园人工智能算法精英大赛全国总决赛”中荣获一等奖(赛题:AI+力学)[获奖证书]。Congratulations to Yida He for winning the First Prize in the 7th Global Campus AI Algorithm Elite Competition National Finals (Topic: AI+Mechanics).
2025
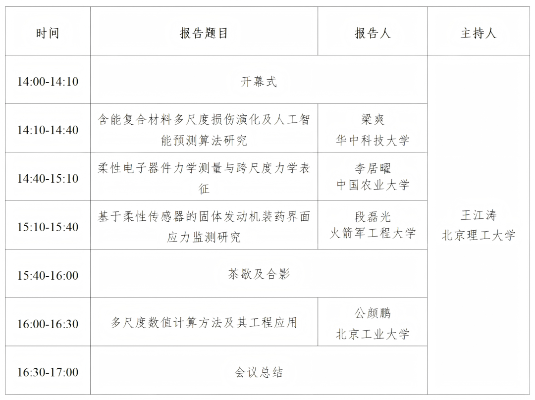
11 月 29 日,公颜鹏参加“第 136 期高端青年沙龙——含能复合材料失效行为表征与分析研讨会”(中国复合材料学会,北京),并作报告”多尺度数值计算方法及其工程应用”。[会议通知] [日程表]
11 月 7 日,恭喜硕士生贺一达获得国家奖学金和一等学业奖学金,李思帅获得三等学业奖学金。Congratulations to Yida He for receiving the National Scholarship and First-Class Academic Scholarship, and to Sishuai Li for receiving the Third-Class Academic Scholarship.
10 月 25 日,公颜鹏在CCOME2025获“杜庆华工程计算方法优秀青年学者奖”,并应邀作大会主旨报告”基于虚单元法的多尺度电子封装热力耦合分析”。[获奖证书]
Yanpeng Gong received the DU Qing-Hua Medal & Young Researcher Award of Computational Methods in Engineering at CCOME2025 in Nanchang, and delivered a plenary talk on virtual element method for electronic packaging.10 月 16 日,公颜鹏受聘为Scientific Reports编委会成员(Editorial Board Member)。应邀参加在北京航空航天大学举办的编委会会议,与主编及北京地区编委就期刊发展及学术管理进行讨论。[会议证明]
Yanpeng Gong was appointed as an Editorial Board Member of Scientific Reports. On October 16th, he attended the editorial board meeting at Beihang University, discussing journal development and academic management with the Chief Editor and board members from Beijing.10 月 10-12 日,公颜鹏在DACOMA25 会议作邀请报告”Energy-Based Physics-Informed Kolmogorov-Arnold Networks for Multi-Scale Multi-Material Electronic Packaging Structures”,研究生贺一达作口头报告”Physics-Informed Neural Operator for Multi-Material Elasticity Problems in Electronic Packaging”。
9 月 26 日,公颜鹏获聘为《应用力学学报》青年编辑委员会委员。Yanpeng Gong was appointed as a member of the Young Editorial Board of Chinese Journal of Applied Mechanics (应用力学学报).
9 月 8 日,欢迎杨东晋、张宇喆同学加入课题组,攻读硕士研究生学位!
2 月 28 日,公颜鹏完成德国洪堡基金会博士后研究项目,从莱布尼兹-汉诺威大学返回北京工业大学。
2024
- 9 月 10 日,欢迎张乐通、宋锦泉同学加入课题组,攻读硕士研究生学位!
2023
9 月 10 日,欢迎贺一达、李思帅同学加入课题组,攻读硕士研究生学位!
1 月 1 日,公颜鹏获德国洪堡基金会资助,赴莱布尼兹-汉诺威大学开展博士后研究项目。Yanpeng Gong received funding from the Alexander von Humboldt Foundation and commenced his postdoctoral research at Leibniz University Hannover.
2022
9 月 10 日,欢迎寇玉国同学加入课题组,攻读硕士研究生学位!
2022 年 4 月 1 日起,公颜鹏受聘为北京工业大学副研究员(副高级)。Yanpeng Gong was appointed as Associate Professor at Beijing University of Technology.
2021
- 9 月 8 日,欢迎徐浩同学加入课题组,攻读硕士研究生学位!
2020
2019
- 7 月 4 日,公颜鹏正式入职北京工业大学。